Workbox
Что такое Workbox?
Workbox (далее -
WB) - это библиотека (точнее, набор библиотек), основной целью которой является "предоставление лучших практик и избавление от шаблонного кода при работе с сервис-воркерами" (далее - СВ).
Если вы впервые слышите о СВ, то перед изучением данного руководства рекомендую ознакомиться со следующими материалами:
- Service Worker API - MDN
- Service Workers: an Introduction - Web Fundamentals
- Визуализация работы сервис-воркеров - Хабр
- Рецепты по приготовлению офлайн-приложений - Хабр
WB предоставляет следующие возможности:
- предварительное кеширование
- кеширование во время выполнения
- стратегии (кеширования)
- обработка (перехват сетевых) запросов
- фоновая синхронизация
- помощь в отладке
На что похож WB API?
Ниже приведены примеры основных подходов к разработке прогрессивных веб-приложений (приложений, в которых используются возможности, предоставляемые СВ).
Кеширование шрифтов Google
Хотели бы вы, чтобы ваши гугл-шрифты были доступны в режиме офлайн после того, как пользователь в первый раз посетил ваш сайт? Тогда запишите их в кеш:
import { ExpirationPlugin } from 'workbox-expiration'
import { registerRoute } from 'workbox-routing'
import { StaleWhileRevalidate } from 'workbox-strategies'
// Записываем гугл-шрифты в кеш с применением стратегии `stale-while-revalidate` (см. ниже) с
// ограничением максимального количества вхождений (записей в кеше)
registerRoute(
({ url }) =>
url.origin === 'https://fonts.googleapis.com' ||
url.origin === 'https://fonts.gstatic.com',
new StaleWhileRevalidate({
cacheName: 'google-fonts',
plugins: [new ExpirationPlugin({ maxEntries: 20 })]
})
)Кеширование JavaScript и CSS
Сделайте ваш JS и CSS-код быстрым за счет его доставки из кеша, будучи уверенными в его актуальности за счет периодического обновления (в фоновом режиме):
import { registerRoute } from 'workbox-routing'
import { StaleWhileRevalidate } from 'workbox-strategies'
registerRoute(
({ request }) =>
request.destination === 'script' || request.destination === 'style',
new StaleWhileRevalidate()
)Кеширование изображений
Как правило, основной "вес" страницы - это изображения. Используйте следующее правило для сохранения изображений в кеше, будучи уверенными, что они не переполнят хранилище пользователя:
import { CacheableResponsePlugin } from 'workbox-cacheable-response'
import { CacheFirst } from 'workbox-strategies'
import { ExpirationPlugin } from 'workbox-expiration'
import { registerRoute } from 'workbox-routing'
registerRoute(
({ register }) => request.destination === 'image',
new CacheFirst({
cacheName: 'images',
plugins: [
new CacheableResponsePlugin({
statuses: [0, 200]
}),
new ExpirationPlugin({
maxEntries: 60,
maxAgeSeconds: 30 * 24 * 60 * 60 // 30 дней
})
]
})
)Предварительное кеширование
Используйте WB для предварительного кеширования ресурсов, используемых вашим приложением, с помощью CLI, Node-модуля или Webpack-плагина.
// CLI
workbox wizard
// Node
const { generateSW } = require('workbox-build')
generateSW({
swDest: './build/sw.js',
globDirectory: './app',
globPatterns: '**/*.{js, css, html, png}'
})
// Webpack
const { GenerateSW } = require('workbox-webpack-plugin')
module.exports = {
// другие настройки вебпака
plugins: [
// другие плагины
new GenerateSW()
]
}Гугл-аналитика в режиме офлайн
Хотите, чтобы гугл-аналитика продолжала работать при отсутствии подключения к сети? Никаких проблем.
import * as googleAnalytics from 'wortkbox-google-analytics'
googleAnalytics.initialize()Начало работы
WB - это набор библиотек для помощи в создании и управлении СВ и кешированием через CacheStorage API. СВ и CacheStorage API при совместном использовании позволяют управлять тем, откуда загружаются ресурсы, используемые приложением (JavaScript, CSS, HTML, изображения и т.д.), из сети или из кеша.
Установка
Начиная с 5 версии, WB может быть использован внутри СВ с помощью JS-модулей и npm посредством установки необходимых модулей WB и их импорта.
К сожалению, JS-модули не работают в СВ, поэтому для компиляции СВ требуется сборщик модулей, такой как Webpack, Rollup или Parcel (см. ниже).
Создание СВ
Перед использованием WB, необходимо создать СВ и зарегистрировать его на странице. Начнем с создания файла service-worker.js в корневой директории проекта:
console.log('Привет от сервис-воркера!')Далее регистрируем СВ на странице:
<script>
// Проверяем поддержку СВ
if ('serviceWorker' in navigator) {
// Ожидаем полной загрузки страницы
window.addEventListener('load', () => {
navigator.serviceWorker.register('/service-worker.js')
})
}
</script>Это сообщает браузеру, что данный СВ должен использоваться для текущей страницы. Если вы перезагрузите страницу, откроете инструменты разработчика Chrome и перейдете во вкладку Console, то увидите там сообщение от СВ.
Если переключиться на вкладку Application, то можно увидеть, что СВ был успешно зарегистрирован.
После этого можно подключать WB.
Использование WB
WB - это набор npm-модулей. Сначала требуется установить нужный модуль, затем импортировать его. Одними из основных возможностей WB является маршрутизация и стратегии кеширования, с них и начнем.
Маршрутизация и стратегии кеширования
WB позволяет управлять кешированием HTTP-запросов с помощью различных стратегий кеширования. Первым делом необходимо определить, соответствует ли поступивший запрос определенному критерию и, если это так, применить к нему соответствующую стратегию. Можно использовать предварительно определенную стратегию (предоставляемую WB) или определить собственную. Базовая реализация маршрутизации и кеширования может выглядеть так:
import { registerRoute } from 'workbox-routing'
import {
NetworkFirst,
StaleWhileRevalidate,
CacheFirst
} from 'workbox-strategies'
// Используется для фильтрации запросов на основе статус-кодов, заголовков или обоих сразу (см. ниже)
import { CacheableResponsePlugin } from 'workbox-cacheable-response'
// Используется для ограничения количества записей в кеше и удаления записей по истечении определенного времени (см. ниже)
import { ExpirationPlugin } from 'workbox-expiration'
// Кешируем страницы (`HTML`) с помощью стратегии `Network First` (сначала сеть)
registerRoute(
// проверяем, что запрос - это переход на новую страницу
({ request }) => request.mode === 'navigate',
new NetworkFirst({
// помещаем все файлы в кеш с названием 'pages'
cacheName: 'pages',
plugins: [
// кешируем только результаты со статусом 200
new CacheableResponsePlugin({
statuses: [200]
})
]
})
)
// Кешируем запросы на получение `CSS`, `JS` и веб-воркеров с помощью стратегии `Stale While Revalidate` (считается устаревшим после запроса)
registerRoute({
// проверяем, что цель запроса - это таблица стилей, скрипт или воркер
({ request }) =>
request.destination === 'style' ||
request.destination === 'script' ||
request.destination === 'worker',
new StaleWhileRevalidate({
// помещаем файлы в кеш с названием 'assets'
cacheName: 'assets',
plugins: [
new CacheableResponsePlugin({
statuses: [200]
})
]
})
})
// Кешируем изображения с помощью стратегии `Cache First` (сначала кеш)
registerRoute(
// проверяем, что цель запроса - изображение
({ request }) => request.destination === 'image',
new CacheFirst({
// помещаем файлы в кеш с названием 'images'
cacheName: 'images',
plugins: [
new CacheableResponsePlugin({
statuses: [200]
}),
// кешируем до 50 изображений в течение 30 дней
new ExpirationPlugin({
maxEntries: 50,
maxAgeSeconds: 60 * 60 * 24 * 30
})
]
})
)Предварительное кеширование
В дополнение к кешированию после выполнения запроса (кешированию во время выполнения), WB поддерживает предварительное кеширование - кеширование ресурсов во время установки СВ. Хорошими кандидатами для предварительного кеширования являются начальный URL приложения, резервная (офлайн) страница, а также ключевые JS и CSS-файлы. Предварительное кеширование позволяет гарантировать, что основные ресурсы приложения являются доступными в момент, когда СВ получает контроль над страницей.
Предварительное кеширование можно использовать внутри СВ с помощью плагина, предоставляемого сборщиком модулей, поддерживающим встраивание (внедрение) “манифеста предварительного кеширования” (см. ниже):
import { precacheAndRoute } from 'workbox-precaching'
precacheAndRoute(self.__WB_MANIFEST)Данный СВ предварительно кеширует файлы во время установки, заменяя self.__WB_MANIFEST списком вхождений, добавляемых в СВ во время сборки.
Резервный контент
Как правило, для подготовки приложения к работе в режиме офлайн вместо "дефолтной" страницы с ошибкой предоставляется резервная страница. С помощью WB этот паттерн можно реализовать при помощи нескольких строк кода:
import { precacheAndRoute } from 'workbox-precaching'
import { setCatchHandler } from 'workbox-routing'
// Обеспечиваем кеширование `/offline.html` во время сборки
precacheAndRoute(self.__WB_MANIFEST)
// Перехватываем ошибки, связанные с маршрутизацией, такие как отсутствие подключения к сети
setCatchHandler(async ({ event }) => {
// Возвращаем предварительно сохраненную резервную страницу при запросе “документа”
if (event.request.destination === 'document') {
return matchPrecache('/offline.html')
}
return Response.error()
})Данный СВ предварительно сохраняет резервную страницу и возвращает ее при отсутствии подключения к сети вместо ошибки.
Использование сборщиков модулей с WB
Как было отмечено ранее, начиная с 5 версии, WB может использоваться в СВ с помощью JS-модулей.
Создание сборки
Выбор сборщика модулей
Подойдет любой сборщик, поддерживающий модули, например, Webpack, Rollup или Parcel.
Написание кода СВ
Ниже приведен пример гипотетического СВ, импортирующего несколько WB-библиотек. Данный СВ должен быть обработан сборщиком перед запуском в браузере.
import { precacheAndRoute } from 'workbox-precaching'
import { registerRoute } from 'workbox-routing'
import { CacheFirst } from 'workbox-strategies'
// Используем импортированные библиотеки для реализации кеширования,
// маршрутизации и другой логики
precacheAndRoute(self.__WB_MANIFEST)
registerRoute(
({ request }) => request.destination === 'image',
new CacheFirst({ cacheName: 'images' })
)
// и т.д.Следует отметить, что WB поддерживает расширенное логгирование в режиме для разработки и минимальное логгирование в производственном режиме.
Опционально: встраивание манифеста предварительного кеширования
Для того, чтобы кешировать ресурсы во время установки СВ, необходимо предоставить WB оформленный определенным образом список URL. Данный список называется “манифестом предварительного кеширования” (precaching manifest).
Место для вставки такого манифеста во время сборки обозначается с помощью self.__WB_MANIFEST.
Настройка вебпака
Плагин Inject Manifest отвечает как за сборку СВ, так и за встраивание манифеста. При его использование не требуется отдельно настраивать СВ.
Настройка CLI
Вместо плагина для сборщика можно использовать workbox-cli в режиме injectManifest.
При использовании данного подхода после каждой успешной сборки необходимо запускать injectManifest, передавая ему свежего СВ в качестве настройки swSrc.
GenerateSW
В режиме generateSW при использовании workbox-build, workbox-cli или GenerateSW в workbox-webpack-plugin не нужно настраивать процесс сборки - готовый к использованию СВ будет сгенерирован автоматически.
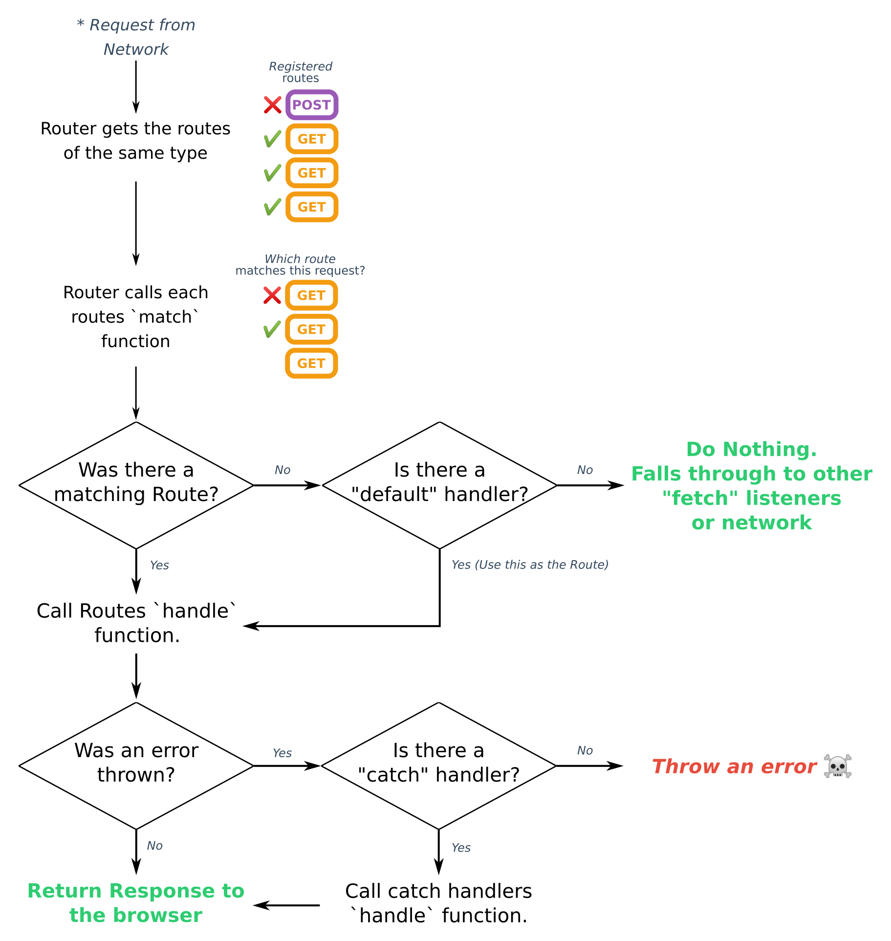
Обработка запросов
Маршрутизация в WB - это процесс определения совпадения маршрута с запросом и обработка совпавшего запроса (отправка ответа на него).
Существует три способа реализации определения совпадений с помощью workbox-routing:
- Строка
- Регулярное выражение
- Функция обратного вызова
Поиск совпадений
С помощью строк
Запрашиваемый URL сравнивается со строкой и, если они равны, запрос передается обработчику (handler). Маршрутизатор для /logo.png может быть реализован так:
import { registerRoute } from 'workbox-routing'
registerRoute('/logo.png', handler)Проблема такого подхода состоит в том, что запросы из другого источника (origin) не будут совпадать со строкой. Поэтому лучше определять абсолютный путь:
import { registerRoute } from 'workbox-routing'
registerRoute('https://some-other-origin.com/logo.png', handler)С помощью регулярных выражений
Лучшим способом обработки группы запросов является использование регулярного выражения.
Данный подход является гораздо более гибким, чем предыдущий. Например, вот как можно реализовать маршрутизацию на основе расширений файлов:
import { registerRoute } from 'workbox-routing'
registerRoute(new RegExp('\\.js$'), jsHandler)
registerRoute(new RegExp('\\.css$'), cssHandler)Регулярные выражения также могут использоваться для поиска совпадения с определенным форматом URL, например:
// /blog/<год>/<месяц>/<пост заголовок идентификатор>
import { registerRoute } from 'workbox-routing'
registerRoute(new RegExp('/blog/\\d{4}/\\d{2}/.+'), handler)И снова наш маршрут не будет совпадать с запросом из другого источника. Эту проблему можно решить с помощью wildcard (.+):
import { registerRoute } from 'workbox-routing'
registerRoute(new RegExp('.+/blog/\\d{4}/\\d{2}/.+'), handler)Такой же фокус можно проделать с первым примером:
import { registerRoute } from 'workbox-routing'
registerRoute(new RegExp('.+\\.js$'), jsHandler)
registerRoute(new RegExp('.+\\.css$'), cssHandler)С помощью колбеков
Для дальнейшей кастомизации определения совпадений можно воспользоваться функцией matchCallback. Данная функция принимает ExtendableEvent, Request и объект URL.
Простой пример:
import { registerRoute } from 'workbox-routing'
const matchFunction = ({ url, request, event }) => {
return url.href === 'https://example.com/app.js'
}
registerRoute(matchFunction, handler)Обработка запросов
Существует два способа обработки запросов:
- Использование одной из стратегий, предоставляемых
workbox-strategies - Предоставление функции обратного вызова, возвращающей промис, который разрешается объектом
Response
С помощью стратегий
WB предоставляет следующие стратегии кеширования:
Stale While Revalidate(ресурс считается устаревшим после запроса) - ответ возвращается из кеша, после чего выполняется обновление кеша в фоновом режиме (если ответ еще не кеширован, он возвращается из сети). Данная стратегия является безопасной, поскольку кеш все время обновляется. Ее недостатком является постоянный запрос ресурсов из сетиNetwork First(сначала сеть) - сперва предпринимается попытка вернуть ответ из сети. Если данная попытка увенчалась успехом, ответ возвращается и после этого записывается в кеш. В противном случае, возвращается ответ из кешаCache First(сначала кеш) - если ответ имеется в кеше, он возвращается. Иначе отправляется запрос к сети и полученный (валидный) ответ записывается в кеш и после этого передается браузеруNetwork Only(только сеть)Cache Only(только кеш)
import { registerRoute } from 'workbox-routing'
import * as strategies from 'workbox-strategies'
registerRoute(match, new strategies.StaleWhileRevalidate())
registerRoute(match, new strategies.NetworkFirst())
registerRoute(match, new strategies.CacheFirst())
registerRoute(match, new strategies.NetworkOnly())
registerRoute(match, new strategies.CacheOnly())Поведение маршрутизатора при использовании любой стратегии может быть кастомизировано посредством определения используемого кеша или добавления плагинов:
import { StaleWhileRevalidate } from 'workbox-strategies'
new StaleWhileRevalidate({
// используем кастомный кеш
cacheName: 'my-cache-name',
// добавляем массив плагинов (например, `ExpirationPlugin`)
plugins: [
...
]
})С помощью колбеков
Для дальнейшей кастомизации обработки запросов можно воспользоваться асинхронным колбеком, возвращающим объект Response. Данный колбек принимает объект со свойствами url и event:
import { registerRoute } from 'workbox-routing'
const handler = async ({ url, event }) => {
return new Response(`Ответ от кастомного обработчика.`)
}
registerRoute(match, handler)Следует отметить, что значение, возвращаемое колбеком match, передается в функцию обратного вызова handler в виде аргумента params:
import { registerRoute } from 'workbox-routing'
const match = ({ url, event }) => {
if (url.pathname === '/example') {
return {
name: 'Workbox',
type: 'Руководство'
}
}
}
const handler = async ({ url, event, params }) => {
// ответ будет выглядеть как "Руководство по Workbox"
return new Response(`${params.type} по ${params.name}`)
}
registerRoute(match, handler)Это может быть полезным, например, в случае, когда у нас имеется какая-то информации, “зашитая” в URL, которая извлекается в match (путем разбора URL) и используется в handler.
Настройка WB
WB предоставляет названия для кеша и уровни логгирования из коробки. Эти значения можно изменять.
Настройка названия кеша
При использовании различных WB API можно заметить, что некоторый кеш создается автоматически.

При отсутствии названий кеша WB использует дефолтные названия, определенные в workbox-core. Предопределенные названия кеша выглядят так:
import { cacheNames } from 'workbox-core'
const precacheCacheName = cacheNames.precache
const runtimeCacheName = cacheNames.runtime
const googleAnalyticsCacheName = cacheNames.googleAnalyticsКаждое название состоит из трех частей:
<prefix>-<cacheId>-<suffix>Эти названия можно менять как целиком, так и по частям:
import { setCacheNameDetails } from 'workbox-core'
setCacheNameDetails({
prefix: 'my-app',
suffix: 'v1'
})Или так:
import { setCacheNameDetails } from 'workbox-core'
setCacheNameDetails({
prefix: 'my-app',
suffix: 'v1',
precache: 'custom-precache-name',
runtime: 'custom-runtime-name',
googleAnalytics: 'custom-google-analytics-name'
})Кастомные названия кеша в стратегиях
Некоторые части WB API принимают настройку cacheName с названием кеша. К таким API, в частности, относятся стратегии. В случае установки настройки cacheName, префикс и суффикс не используются. Например, вот как можно определить название для кеша изображений:
import { registerRoute } from 'workbox-routing'
import { CacheFirst } from 'workbox-strategies'
registerRoute(
({ request }) => request.destination === 'image',
new CacheFirst({
cacheName: 'my-image-cache'
})
)Теперь изображения будут записываться в кеш my-image-cache.

Настройки запросов в стратегиях
При использовании кастомной стратегии для кеширования во время выполнения может потребоваться настройка некоторых аспектов исходящих запросов. Например, в запросе могут отсутствовать необходимые данные для авторизации.
Для реализации такого сценария мы можем передать в конструктор стратегии настройку fetchOptions, соответствующую настройкам init Fetch API. Эти настройки будут применяться в отношении всех исходящих запросов, которые обрабатываются данной стратегией.
import { registerRoute } from 'workbox-routing'
import { NetworkFirst } from 'workbox-strategies'
registerRoute(
({ url }) => url.origin === 'https://third-party.example.com',
new NetworkFirst({
fetchOptions: {
credentials: 'include'
}
})
)Обработка запросов к другим источникам
Запросы к другим источникам обрабатываются WB особым образом.
Запросы к другим источникам и непрозрачные ответы
Одним из основных защитных механизмов, используемых браузером, является запрет доступа к телу и другим частям ответа, поступившего из другого источника без CORS-заголовков. Такие ответы являются "непрозрачными" (opaque). СВ в этом отношении не является исключением.
CORS
Если вы запрашиваете ресурсы с источника, поддерживающего CORS, но получаете непрозрачные ответы, возможно, вы неправильно их запрашиваете.
Например, следующий HTML запускает запросы, приводящие к непрозрачным ответам, даже если example.com поддерживает CORS:
<link rel="stylesheet" href="https://example.com/path/to/style.css" />
<img src="https://example.com/path/to/image.png" alt="" />В данном случае, для отправки запросов, в ответ на которые возвращаются прозрачные ответы, следует включить режим CORS с помощью атрибута crossorigin:
<link
crossorigin="anonymous"
rel="stylesheet"
href="https://example.com/path/to/style.css"
/>
<img crossorigin="anonymous" src="https://example.com/path/to/image.png" alt="" />Опасность кеширования непрозрачных ответов
Обычно, WB не кеширует непрозрачные ответы. Причина этого заключается в том, что такие ответы могут привести к плохому "состоянию" приложения. Предположим, что мы определили такой маршрутизатор:
import { registerRoute } from 'workbox-routing'
import { CacheFirst } from 'workbox-strategies'
registerRoute('https://cdn.google.com/example-script.min.js', new CacheFirst())В данном случае, любой ответ будет записываться в кеш и возвращаться в ответ на запрос. Сохранение и возврат непрозрачного ответа могут привести к поломке приложения.
Тем не менее, данный подход можно использовать с такими стратегиями как StaleWhileRevalidate и NetworkFirst, поскольку в этом случае время жизни плохого ответа будет непродолжительным за счет регулярного обновления кеша.
import { registerRoute } from 'workbox-routing'
import { NetworkFirst, StaleWhileRevalidate } from 'workbox-strategies'
registerRoute(
'https://cdn.google.com/example-script.min.js',
new NetworkFirst()
)
// или
registerRoute(
'https://cdn.google.com/example-script.min.js',
new StaleWhileRevalidate()
)При использовании другой стратегии и получении непрозрачного ответа WB выведет в консоль предупреждение о том, что ответ не кеширован.

Принудительное кеширование непрозрачных ответов
Непрозрачные ответы могут принудительно записываться в кеш с помощью плагинов, таких как workbox-cacheable-response:
import { registerRoute } from 'workbox-routing'
import { NetworkFirst, StaleWhileRevalidate } from 'workbox-strategies'
import { CacheableResponsePlugin } from 'workbox-cacheable-response'
registerRoute(
'https://cdn.google.com/example-script.min.js',
new CacheFirst({
plugins: [
new CacheableResponsePlugin({
statuses: [0, 200]
})
]
})
)Использование плагинов
Плагины позволяют определять дополнительное поведение, связанное с обработкой запросов или ответов, в течение жизненного цикла запроса.
Плагины, предоставляемые WB
WB предоставляет следующие плагины:
BackgroundSyncPlugin- при отсутствии подключения к сети запрос помещается в очередь фоновой синхронизации (background sync queue) и повторно отправляется при следующем возникновении событияsyncBroadcastUpdatePlugin- при любом обновлении кеша отправляется (dispatch) сообщение вBroadcastChannelили черезpostMessage()CacheableResponsePlugin- кеширование только тех запросов, которые соответствуют установленным критериямExpirationPlugin- определение количества или максимального возраста записей в кешеRangeRequestsPlugin- отправка ответов на запросы, включающие заголовокRange(частичный контент из кеша)
import { registerRoute } from 'workbox-routing'
import { CacheFirst } from 'workbox-strategies'
import { ExpirationPlugin } from 'workbox-expiration'
registerRoute(
({ request }) => request.destination === 'image',
new CacheFirst({
cacheName: 'images',
plugins: [
new ExpirationPlugin({
maxEntries: 60,
maxAgeSeconds: 30 * 24 * 60 * 60 // 30 дней
})
]
})
)Кастомные плагины
Пользовательский плагин - это объект, содержащий один из следующих методов:
cacheWillUpdate: вызывается перед тем, какResponseиспользуется для обновления кеша. Он позволяет изменять ответ перед его добавлением в кеш или возвращатьnullдля предотвращения обновленияcacheDidUpdate: вызывается перед добавлением новой записи в кеш или обновлением существующей записи. Может использоваться для выполнения каких-либо операций после обновления кешаcacheKeyWillBeUsed: вызывается перед использованием запроса в качестве ключа для кеша, как для поиска кеша (в режимеread), так и для записи в кеш (в режимеwrite). Может использоваться для перезаписи или нормализацииURLперед их использованием для доступа к кешуcacheResponseWillBeUsed: вызывается перед использованием ответа из кеша. Позволяет проверять ответ и возвращатьnullили другой ответrequestWillFetch: вызывается перед выполнением сетевого запроса. Позволяет изменятьRequestfetchDidFail: вызывается при провале запроса, чаще всего связанным сNetworkError. Обратите внимание, что данный метод не вызывается при получении ошибки, например,404 Not FoundfetchDidSucceed: вызывается при успешном запросе, независимо от статуса ответаhandlerWillStart: вызывается перед запуском обработчика ответа. Может использоваться для установки начального состояния обработчикаhandlerWillRespond: вызывается перед возвращением ответа обработчиком стратегии. Может использоваться для модификации ответа, возвращаемого обработчикомhandlerDidRespond: вызывается после возвращения ответа методомhandle(). Может использоваться для записи любых деталей ответа, например, после изменений, произведенных с ним плагинамиhandleDidComplete: вызывается после добавления вeventвсех "промисов для расширения жизненного цикла". Может использоваться для обработки данных, которые становятся доступными после выполнения своих задач обработчиком (например, кеширование статуса обращений, задержка кеширования, задержка сетевого запроса и т.д.)handleDidError: вызывается, когда обработчик не может предоставить валидный ответ ни из кеша, ни из сети. Может использоваться для предоставления резервного контента при возникновении сетевой ошибки
Все эти функции вызываются с ключевым словом await при достижении кешем (или событием fetch) контрольной точки.
Вот как выглядит использование этих колбеков:
const myPlugin = {
cacheWillUpdate: async ({ request, response, event, state }) => {
// Возвращаем `response`, другой объект `Response` или `null`
return response
},
cacheDidUpdate: async ({
cacheName,
request,
oldResponse,
newResponse,
event,
state
}) => {
// Ничего не возвращаем.
// Обратите внимание `newResponse.bodyUsed` имеет значение `true` при вызове.
// Это означает, что тело запроса уже прочитано. Если вам требуется доступ
// к телу свежего ответа:
// const freshResponse = await caches.match(request, { cacheName })
},
cacheKeyWillBeUsed: async ({ request, mode, params, event, state }) => {
// `request` - это объект `Request`, который может быть использован в качестве ключа кеша.
// `mode` может иметь значение 'read' или 'write'.
// Возвращаем строку или `Request`, свойство `url` которого будет использовано как ключ кеша.
// Возврат оригинального `request` лишает смысла использование этого колбека
return request
},
cachedResponseWillBeUsed: async ({
cacheName,
request,
matchOptions,
cachedResponse,
event,
state
}) => {
// Возвращаем `cachedResponse`, другой объект `Response` или `null`
return cachedResponse
},
requestWillFetch: async ({ request, event, state }) => {
// Возвращаем `request` или другой объект `Request`
return request
},
fetchDidFail: async ({ originalRequest, request, error, event, state }) => {
// Ничего не возвращаем.
// Обратите внимание: `originalRequest` - это запрос браузера, `request` - это
// запрос, обработанный плагинами в
// колбеках `requestWillFetch`, а `error` - это исключение, вызвавшее
// провал `fetch()`
},
fetchDidSucceed: async ({ request, response, event, state }) => {
// Возвращаем `response` для использования сетевого ответа как есть или создаем и возвращаем новый объект `Response`
return response
},
handlerWillStart: async ({ request, event, state }) => {
// Ничего не возвращаем.
// Здесь можно установить начальное состояние обработчика
},
handlerWillRespond: async ({ request, response, event, state }) => {
// Возвращаем `response` или другой объект `Response`
return response
},
handlerDidRespond: async ({ request, response, event, state }) => {
// Ничего не возвращаем.
// Здесь можно зафиксировать конечный результат
},
handlerDidComplete: async ({ request, response, error, event, state }) => {
// Ничего не возвращаем.
// Здесь можно работать с дополнительными данными
},
handlerDidError: async ({ request, event, error, state }) => {
// Возвращаем `response` или другой объект `Response` (в качестве подстраховки), или `null`
return response
}
}Как правило, объект event, передаваемый в колбек - это исходное событие, вызвавшее операцию fetch или cache. Тем не менее, всегда следует проверять наличие данного объекта перед его использованием. При вызове метода handle() в стратегии event, передаваемый в него, будет передан в колбеки плагинов.
Все колбеки также принимают объект state, который является уникальным по отношению к объекту конкретного плагина и вызову стратегии. Это делает возможным реализацию плагинов, где один колбек выполняет операции на основе данных, полученных от другого колбека в том же плагине (например, вычисление дельты времени между запуском requestWillFetch() и fetchDidSucceed() или fetchDidFail()).
Квота хранилища
Каждый браузер устанавливает определенный лимит объема памяти, который может использоваться приложением. Данный лимит зависит от браузера. Объем используемой и доступной памяти можно проверить с помощью navigator.storage.estimate(). WB позволяет настроить автоматическую очистку хранилища при достижении квоты (storage quota).
import { registerRoute } from 'workbox-routing'
import { CacheFirst } from 'workbox-strategies'
import { ExpirationPlugin } from 'workbox-expiration'
registerRoute(
({ request }) => request.destination === 'image',
// Используем стратегию "сначала кеш" со следующими настройками
new CacheFirst({
// Название кеша
cacheName: 'images',
plugins: [
new ExpirationPlugin({
// Максимальное количество записей в кеше (сохраняемых файлов)
maxEntries: 50,
// Срок хранения файлов в кеше
maxAgeSeconds: 30 * 24 * 60 * 60,
// Автоматическая очистка хранилища при достижении квоты
purgeOnQuotaError: true
})
]
})
)Общие рекомендации
Ниже приведено несколько примеров использования стратегий кеширования для разных случаев.
Гугл-шрифты
Сервис гугл-шрифтов состоит из двух частей:
- таблица стилей с определениями
@font-face, содержащими ссылки на шрифты - статические файлы со шрифтами
Таблица стилей может часто изменяться, поэтому для нее лучше использовать стратегию stale-while-revalidate, которая выполняет обновление кеша после каждого запроса. Для файлов шрифтов, которые меняются редко, можно использовать стратегию cache-first.
import { registerRoute } from 'workbox-routing'
import { CacheFirst, StaleWhileRevalidate } from 'workbox-strategies'
import { CacheableResponsePlugin } from 'workbox-cacheable-response'
import { ExpirationPlugin } from 'workbox-expiration'
// Кешируем таблицу стилей с помощью стратегии `stale-while-revalidate`
registerRoute(
({ url }) => url.origin === 'https://fonts.googleapis.com',
new StaleWhileRevalidate({
cacheName: 'google-fonts-stylesheets'
})
)
// Кешируем файлы со шрифтами с помощью стратегии `cache-first` на 1 год
registerRoute(
({ url }) => url.origin === 'https://fonts.gstatic.com',
new CacheFirst({
cacheName: 'google-fonts-webfonts',
plugins: [
new CacheableResponsePlugin({
statuses: [0, 200]
}),
new ExpirationPlugin({
maxAgeSeconds: 60 * 60 * 24 * 365,
maxEntries: 30
})
]
})
)Кеширование изображений
import { registerRoute } from 'workbox-routing'
import { ExpirationPlugin } from 'workbox-expiration'
registerRoute(
({ request }) => request.destination === 'image',
new CacheFirst({
cacheName: 'images',
plugins: [
new ExpirationPlugin({
maxEntries: 60,
maxAgeSeconds: 30 * 24 * 60 * 60 // 30 дней
})
]
})
)Кеширование JS и CSS-файлов
import { registerRoute } from 'workbox-routing'
import { StaleWhileRevalidate } from 'workbox-strategies'
registerRoute(
({ request }) =>
request.destination === 'script' || request.destination === 'style',
new StaleWhileRevalidate({
cacheName: 'static-resources'
})
)Кеширование контента из разных источников
import { registerRoute } from 'workbox-routing'
import { StaleWhileRevalidate } from 'workbox-strategies'
registerRoute(
({ url }) =>
url.origin === 'https://fonts.googleapis.com' ||
url.origin === 'https://fonts.gstatic.com',
new StaleWhileRevalidate()
)Кеширование ресурсов из определенного источника
import { registerRoute } from 'workbox-routing'
import { CacheFirst } from 'workbox-strategies'
import { CacheableResponsePlugin } from 'workbox-cacheable-response'
import { ExpirationPlugin } from 'workbox-expiration'
registerRoute(
({ url }) => url.origin === 'https://hacker-news.firebaseio.com',
new CacheFirst({
cacheName: 'stories',
plugins: [
new ExpirationPlugin({
maxEntries: 50,
maxAgeSeconds: 5 * 60 // 5 минут
}),
new CacheableResponsePlugin({
statuses: [0, 200]
})
]
})
)Установка таймера на выполнение сетевого запроса
В следующем примере мы пытаемся вернуть ответ из сети. Если запрос выполняется дольше 3 секунд, возвращается ответ из кеша:
import { registerRoute } from 'workbox-routing'
import { NetworkFirst } from 'workbox-strategies'
import { ExpirationPlugin } from 'workbox-expiration'
registerRoute(
({ url }) => url.origin === 'https://hacker-news.firebaseio.com',
new NetworkFirst({
networkTimeoutSeconds: 3,
cacheName: 'stories',
plugins: [
new ExpirationPlugin({
maxEntries: 50,
maxAgeSeconds: 5 * 60 // 5 минут
})
]
})
)Кеширование ресурсов из определенной поддиректории
import { registerRoute } from 'workbox-routing'
import { StaleWhileRevalidate } from 'workbox-strategies'
registerRoute(
({ url }) =>
url.origin === self.location.origin && url.pathname.startsWith('/static/'),
new StaleWhileRevalidate()
)Кеширование на основе типа ресурса
import { registerRoute } from 'workbox-routing'
import { CacheFirst } from 'workbox-strategies'
import { ExpirationPlugin } from 'workbox-expiration'
registerRoute(
// Кастомная функция `matchCallback`
({ request }) => request.destination === 'audio',
new CacheFirst({
cacheName: 'audio',
plugins: [
new ExpirationPlugin({
maxEntries: 60,
maxAgeSeconds: 30 * 24 * 60 * 60 // 30 дней
})
]
})
)Доступ к кешу из приложения
Cache Storage API доступен как в СВ, так и в контексте window. Если вы хотите изменить кеш - добавить или удалить из него записи или получить список кешированных URL, вы можете сделать это напрямую, без обращения к СВ через postMessage().
В следующем примере мы добавляем в кеш новые записи при выполнении пользователем определенного действия в приложении:
// В app.js
async function addToCache(urls) {
const myCache = await window.caches.open('my-cache')
await myCache.addAll(urls)
}
// Вызываем `addToCache` в любое время, например, после загрузки страницы
window.addEventListener('load', () => {
// Определяем список относительных `URL` для текущей страницы
addToCache(['/static/relatedUrl1', '/static/relatedUrl2'])
})Название кеша my-cache затем может быть использовано в СВ:
// Inside service-worker.js:
import { registerRoute } from 'workbox-routing'
import { StaleWhileRevalidate } from 'workbox-strategies'
registerRoute(
({ url }) =>
url.origin === self.location.origin && url.pathname.startsWith('/static/'),
new StaleWhileRevalidate({
cacheName: 'my-cache'
})
)Продвинутые техники
Предложение о перезагрузке страницы
Хорошей практикой является отображение “баннера” (оповещения) во время обновления и установки СВ.
Для реализации этого паттерна требуется некоторый код на странице и в СВ.
Код на странице
<script type="module">
import { Workbox } from 'https://storage.googleapis.com/workbox-cdn/releases/6.1.5/workbox-window.prod.mjs'
if ('serviceWorker' in navigator) {
const wb = new Workbox('/sw.js')
let registration
const showSkipWaitingPrompt = (event) => {
// `event.wasWaitingBeforeRegister` будет иметь значение `false`, если это
// первый раз, когда обновленный СВ находится в режиме ожидания.
// Когда `event.wasWaitingBeforeRegister` имеет значение `true`, предыдущий
// обновленный СВ все еще находится в режиме ожидания.
// Это позволяет кастомизировать UI.
// Предположим, что приложение имеет несколько элементов UI,
// которые пользователь может принять или отклонить
const prompt = createUIPrompt({
onAccept: () => {
// Допустим, пользователь принял обновление, регистрируем обработчик,
// который перезагрузит страницу как только предыдущий ожидающий
// СВ получит контроль над ней
wb.addEventListener('controlling', (event) => {
window.location.reload()
})
wb.messageSkipWaiting()
},
onReject: () => {
prompt.dismiss()
}
})
}
// Регистрируем обработчик, который определяет момент, когда
// СВ был установлен, но ожидает активации
wb.addEventListener('waiting', showSkipWaitingPrompt)
wb.register()
}
</script>При обнаружении ожидающего СВ, мы сообщаем пользователю о том, что доступна обновленная версия приложения и запрашиваем у него разрешение на перезагрузку страницы. Если пользователь предоставил разрешение, мы используем messageSkipWaiting() для указания ожидающему СВ запустить self.skipWaiting(), что означает начало его активации. После того, как новый СВ был активирован и получил контроль над страницей, мы перезагружаем ее, что приводит к отображению последней версии предварительно кешированных ресурсов.
Код в СВ
Если вы используете один из встроенных инструментов WB в режиме GenerateSW и skipWaiting имеет значение false (значение по умолчанию), то приведенный ниже код будет автоматически включен в генерируемого СВ.
Если вы создаете собственного СВ или работаете в режиме InjectManifest, тогда в код СВ необходимо добавить следующее:
addEventListener('message', (event) => {
if (event.data && event.data.type === 'SKIP_WAITING') {
self.skipWaiting()
}
})Этот код "слушает" сообщения с type: 'SKIP_WAITING' и запускает метод self.skipWaiting() для активации СВ.
Подготовка кеша во время выполнения
После настройки маршрутов для кеширования ресурсов, может возникнуть желание добавить некоторые файлы в кеш во время установки СВ.
Для этого нужные ресурсы следует записать в кеш во время выполнения:
import { cacheNames } from 'workbox-core'
self.addEventListener('install', (event) => {
const urls = [
/* ... */
]
const cacheName = cacheNames.runtime
event.waitUntil(caches.open(cacheName).then((cache) => cache.addAll(urls)))
})При использовании стратегий с кастомным названием для кеша просто присвойте это название свойству cacheName.
Резервный контент
Возврат резервного ответа - это лучше, чем отсутствие ответа. Например, можно возвращать заменитель (placeholder) изображения, когда не удалось получить само изображение, или резервную HTML-страницу вместо стандартной офлайн-страницы, предоставляемой браузером.
Резервная страница
import * as navigationPreload from 'workbox-navigation-preload'
import { registerRoute, NavigationRoute } from 'workbox-routing'
import { NetworkOnly } from 'workbox-strategies'
const CACHE_NAME = 'offline-html'
// Мы исходим из предположения, что `/offline.html` - это `URL` самодостаточной страницы
// (без внешних изображений или стилей)
const FALLBACK_HTML_URL = '/offline.html'
// Записываем резервную страницу в кеш при установке СВ
self.addEventListener('install', async (event) => {
event.waitUntil(
caches.open(CACHE_NAME).then((cache) => cache.add(FALLBACK_HTML_URL))
)
})
navigationPreload.enable()
const networkOnly = new NetworkOnly()
const navigationHandler = async (params) => {
try {
// Пытаемся выполнить сетевой запрос
return await networkOnly.handle(params)
} catch (error) {
// В случае провала запроса, возвращаем резервную cтраницу из кеша
return caches.match(FALLBACK_HTML_URL, {
cacheName: CACHE_NAME
})
}
}
// Регистрируем данную стратегию для обработки всех маршрутов
registerRoute(new NavigationRoute(navigationHandler))Более сложный пример
Все встроенные стратегии отклоняются (reject) одинаково при провале запроса и/или отсутствии кеша. Это позволяет добавить глобальный "перехватчик" для обработки всех ошибок.
import { matchPrecache, precacheAndRoute } from 'workbox-precaching'
import { registerRoute, setDefaultHandler, setCatchHandler } from 'workbox-routing'
import { CacheFirst, StaleWhileRevalidate } from 'workbox-strategies'
// Опционально: используем режим `injectManifest` с одним из
// встроенных инструментов для предварительного кеширования списка `URL`, включая резервные
precacheAndRoute(self.__WB_MANIFEST)
// Используем стратегию "сначала кеш" и определенный кеш для изображений
registerRoute(
({ request }) => request.destination === 'image',
new CacheFirst({
cacheName: 'images',
plugins: [...]
})
)
// Используем стратегию "считается устаревшим после запроса" для других ресурсов
setDefaultHandler(new StaleWhileRevalidate())
// Данный "перехватчик" запускается при провале любого запроса
setCatchHandler(async ({ event }) => {
// `FALLBACK_URL` должен быть записан в кеш во время выполнения или предварительно
// Если он был предварительно кеширован, следует вызывать
// `matchPrecache(FALLBACK_URL)` (из пакета `workbox-precaching`)
// для получения ответа из правильного кеша
//
// Используйте `event`, `request` и `url` для формирования правильного ответа.
// Одним из способов является использование `request.destination`
switch (event.request.destination) {
case 'document':
// При использовании предварительно кешированных `URL`,
// возвращаем matchPrecache(FALLBACK_HTML_URL)
return caches.match(FALLBACK_HTML_URL)
break
case 'image':
return caches.match(FALLBACK_IMAGE_URL)
break
case 'font':
return caches.match(FALLBACK_FONT_URL)
break
default:
// При отсутствии резервного контента, возвращаем ошибку
return Response.error()
}
})Выполнение автономных запросов
Большинство разработчиков использует одну из стратегий как часть настройки маршрутизатора. Данная настройка позволяет автоматически реагировать на определенное событие fetch ответом, полученным от стратегии.
Существуют ситуации, когда мы хотим использовать стратегию в собственной настройке маршрутизатора или вместо обычного запроса fetch().
В таких случаях можно использовать стратегию в "автономном" режиме:
import { NetworkFirst } from 'workbox-strategies'
// В СВ
const strategy = new NetworkFirst({ networkTimeoutSeconds: 10 })
const response = await strategy.handle({
request: new Request('https://example.com/path/to/file')
})
// Обрабатываем ответПараметр request является обязательным и должен иметь тип Request.
Параметр event является опциональным ExtendableEvent. Если данный параметр указан, он будет использоваться для сохранения СВ (через event.waitUntil()) в течение времени, достаточного для завершения "фонового" обновления кеша и его очистки.
handle() возвращает промис для объекта Response.
Более сложный пример
import { StaleWhileRevalidate } from 'workbox-strategies'
self.addEventListener('fetch', (event) => {
if (event.request.url.endsWith('/complexRequest')) {
event.respondWith(
(async () => {
// Продвинутая настройка стратегии
const strategy = new StaleWhileRevalidate({ cacheName: 'api-cache' })
// Выполняем два запроса с помощью стратегии.
// Поскольку мы передаем `event`, `event.waitUntil()` вызывается автоматически
const firstPromise = strategy.handle({
event,
request: 'https://example.com/api1'
})
const secondPromise = strategy.handle({
event,
request: 'https://example.com/api2'
})
const [firstResponse, secondResponse] = await Promise.all(
firstPromise,
secondPromise
)
const [firstBody, secondBody] = await Promise.all(
firstResponse.text(),
secondResponse.text()
)
// Предположим, что мы просто хотим объединить первый ответ от API со вторым для создания
// финального ответа в формате HTML
const compositeResponse = new Response(firstBody + secondBody, {
headers: { 'content-type': 'text/html' }
})
return compositeResponse
})()
)
}
})Кеширование аудио и видео
<!-- На странице -->
<!-- В настоящее время установка атрибута `crossorigin` является обязательной даже для запросов из одного источника -->
<video src="movie.mp4" crossorigin="anonymous"></video>import { registerRoute } from 'workbox-routing'
import { CacheFirst } from 'workbox-strategies'
import { CacheableResponsePlugin } from 'workbox-cacheable-response'
import { RangeRequestsPlugin } from 'workbox-range-requests'
// В СВ
// Для записи медиа в кеш можно использовать как предварительное кеширование, так и прямой вызов `cache.add()`
//
// Данный маршрутизатор отправит сетевой запрос при отсутствии совпадения с кешем,
// но он не будет заполнять кеш во время выполнения.
// Если имеется совпадение с кешем, он, возможно, будет иметь дело с частичными ответами
registerRoute(
({ url }) => url.pathname.endsWith('.mp4'),
new CacheFirst({
cacheName: 'your-cache-name-here',
plugins: [
new CacheableResponsePlugin({ statuses: [200] }),
new RangeRequestsPlugin()
]
})
)Автоматическое создание СВ
workbox-cli
Устанавливаем CLI:
yarn global add workbox-cli
# или
npm i -g workbox-cliЗапускам wizard. Он настраивает CLI для проекта, задавая несколько вопросов о его структуре для определения файлов для кеширования.
workbox wizardСоздаем СВ:
workbox generateSW workbox-config.jsРегистрируем СВ на странице:
<script>
// Проверяем поддержку СВ
if ('serviceWorker' in navigator) {
// Используем событие `load` объекта `window` для определения момента полной загрузки страницы
window.addEventListener('load', () => {
navigator.serviceWorker.register('/service-worker.js')
})
}
</script>Добавляем в workbox-config.js настройку runtimeCaching для кеширования изображений во время выполнения:
module.exports = {
globDirectory: 'build/',
globPatterns: ['**/*.{html,json,js,css}'],
swDest: 'build/sw.js',
// Определяем правила для кеширования во время выполнения
runtimeCaching: [
{
// Обрабатываем запрос на получение файлов с расширениями .png, .jpg, .jpeg или .svg
urlPattern: /\.(?:png|jpg|jpeg|svg)$/,
// Применяем стратегию "сначала кеш"
handler: 'CacheFirst',
options: {
// Используем кастомное название для кеша
cacheName: 'images',
// Кешируем не более 10 изображений
expiration: {
maxEntries: 10
}
}
}
]
}Под капотом workbox-cli использует модуль workbox-build, облегчая интеграцию WB в процесс сборки проекта с помощью командной строки.
Режимы CLI
CLI имеет 4 режима:
wizard: пошаговое руководство по настройкеWBдля проектаgenerateSW: генерация готового СВinjectManifest: встраивание ресурсов для предварительного кешированияcopyLibraries: копирование библиотекWBв директорию проекта
wizard
wizard задает несколько вопросов, связанных с настройкой проекта, а также с тем, какие файлы нуждаются в предварительном кешировании. Ответы используются для генерации файла с настройками, который используется при запуске в режиме generateSW.
Начальный файл с настройками можно кастомизировать с помощью любых поддерживаемых настроек.
generateSW
Используется для генерации готового СВ на основе файла с настройками.
workbox generateSW path/to/config.jsКогда использовать:
- вы хотите предварительно кешировать файлы
- вам достаточно простой настройки кеширования во время выполнения (данная настройка позволяет определять маршрутизаторы и стратегии)
Когда лучше не использовать:
- вы хотите использовать другие возможности СВ (например, пуш-уведомления)
- вы хотите импортировать дополнительные скрипты или добавить дополнительную логику
injectManifest
Режим injectManifest предоставляет более полный контроль над тем, как будет выглядеть финальный СВ. Использование этого режима предполагает наличие файла с СВ (в локации, определенной в config.js).
При запуске injectManifest он ищет специальную строку (precacheAndRoute(self.__WB_MANIFEST) по умолчанию) в коде СВ. Он заменяет пустой массив списком URL для предварительного кеширования и записывает СВ в локацию, определенную в config.js. Остальной код СВ остается неизменным.
workbox injectManifest path/to/config.jsКогда использовать:
- вам требуется больше контроля над СВ
- вы хотите предварительно кешировать файлы
- вам требуется большая гибкость с точки зрения маршрутизации
- вы хотите использовать СВ совместно с другими
API(например, с пуш-уведомлениями)
Когда лучше не использовать:
- вы ищете самый простой способ добавления СВ в приложение
copyLibraries
Данный режим может быть полезен, когда вы хотите использовать режим injectManifest и локальную копию WB вместо CDN.
workbox-build
Установка:
yarn add workbox-build
# или
npm i workbox-buildВызываем generateSW(). Для генерации СВ необходимо добавить workboxBuild.generateSW() в Node.js-скрипт:
const workboxBuild = require('workbox-build')
// Обратите внимание: это должно запускаться после создания всех ресурсов
const buildSW = () => {
// возвращается промис
return workboxBuild.generateSW({
globDirectory: 'build',
globPatterns: ['**/*.{html,json,js,css}'],
swDest: 'build/sw.js'
})
}Этот код создаст СВ в build/sw.js, который предварительно кеширует все файлы в директории build, совпадающие с globPatterns.
Регистрируем СВ на странице:
<script>
if ('serviceWorker' in navigator) {
window.addEventListener('load', () => {
navigator.serviceWorker.register('/service-worker.js')
})
}
</script>Настройка СВ для кеширования изображений во время выполнения идентична настройке, используемой для создания СВ с помощью workbox-cli.
Модуль workbox-build интегрируется в процесс сборки проекта с помощью Node.js и может генерировать готовый СВ или формировать список ресурсов для предварительного кеширования, который используется существующим СВ.
generateSW
// в build.js
const { generateSW } = require('workbox-build')
const swDest = 'build/sw.js'
generateSW({
swDest
// другие настройки
}).then(({ count, size }) => {
console.log(
`Сгенерирован ${swDest}, который предварительно кеширует ${count} файлов. Общий размер кешируемых файлов составляет ${size} байт.`
)
})injectManifest
// в build.js
const { injectManifest } = require('workbox-build')
const swSrc = 'src/sw.js'
const swDest = 'build/sw.js'
injectManifest({
swSrc,
swDest
// другие настройки
}).then(({ count, size }) => {
console.log(
`Сгенерирован ${swDest}, который предварительно кеширует ${count} файлов. Общий размер кешируемых файлов составляет ${size} байт.`
)
})Webpack
WB предоставляет два плагина для вебпака: один для создания готового СВ, другой для формирования списка ресурсов для предварительного кеширования.
Эти плагины реализованы в виде двух классов в модуле workbox-webpack-plugin: GenerateSW и InjectManifest.
GenerateSW
// в webpack.config.js:
const { GenerateSW } = require('workbox-webpack-plugin')
module.exports = {
// другие настройки вебпака
plugins: [
// другие плагины
new GenerateSW({
// дополнительные настройки
option: 'value'
})
]
}InjectManifest
// в webpack.config.js:
const { InjectManifest } = require('workbox-webpack-plugin')
module.exports = {
plugins: [
new InjectManifest({
swSrc: './src/sw.js'
})
]
}Модули
Каждый модуль решает определенную задачу и может быть использован как совместно с другими модулями, так и самостоятельно.
workbox-background-sync: фоновая синхронизация, позволяющая выполнять сетевые запросы в режиме офлайнworkbox-broadcast-update: отправка уведомлений об обновлении кеша (черезBroadcast Channel API)workbox-cacheable-response: фильтрация кешируемых запросов на основе статус-кодов или заголовков ответовworkbox-core: изменение уровня логгирования и названий кеша. Содержит общий код, используемый другими модулямиworkbox-expiration: установка лимита записей в кеше и времени жизни сохраненных ресурсовworkbox-google-analytics: фиксация действий пользователей на странице в режиме офлайнworkbox-navigation-preload: предварительная загрузка запросов, связанных с навигациейworkbox-precaching: предварительное кеширование ресурсов и управление их обновлениемworkbox-range-request: поддержка частичных ответовworkbox-recipes: общие паттерны использованияWBworkbox-routing: обработка запросов с помощью встроенных стратегий кеширования или колбековworkbox-strategies: стратегии кеширования во время выполнения, как правило, используемые совместно сworkbox-routingworkbox-streams: формирование ответа на основе нескольких источников потоковой передачи данныхworkbox-window: регистрация, управление обновлением и обработка событий жизненного цикла СВ
workbox-background-sync
Иногда запрос на отправку данных на сервер проваливается. Это может произойти из-за потери соединения или из-за "упавшего" сервера. В любом случае, было бы здорово иметь возможность автоматически повторять выполнение такого запроса.
Новый BackgroundSync API - отличное решение для такой ситуации. Когда СВ обнаруживает провалившийся запрос, он может регистрировать возникновение события sync, отправляемого брузером при восстановлении соединения. Данное событие отправляется даже если пользователь вышел из приложения, что делает этот подход гораздо более эффективным, чем традиционные способы повторного выполнения провалившихся запросов.
Браузеры, поддерживающие BackgroundSync API, автоматически отправляют повторный запрос от вашего имени через интервал, определяемый браузером. В браузерах, которые не поддерживают указанную технологию, рассматриваемый модуль отправит повторный запрос при очередном запуске СВ.
Базовое использование
Простейший способ использования фоновой синхронизации заключается в применении плагина, который автоматически помещает провалившиеся запросы в очередь и выполняет их повторную отправку при регистрации события sync:
import { BackgroundSyncPlugin } from 'workbox-background-sync'
import { registerRoute } from 'workbox-routing'
import { NetworkOnly } from 'workbox-strategies'
const bgSyncPlugin = new BackgroundSyncPlugin('myQueueName', {
maxRetentionTime: 24 * 60 // Попытка выполнения повторного запроса будет выполнена в течение 24 часов (в минутах)
})
registerRoute(
/\/api\/.*\/*.json/,
new NetworkOnly({
plugins: [bgSyncPlugin]
}),
'POST'
)Продвинутое использование
Рассматриваемый модуль предоставляет класс Queue, который, после инстанцирования, может использоваться для хранения провалившихся запросов. Такие запросы записываются в IndexedDB и извлекаются из нее при восстановлении соединения.
Создание очереди
import { Queue } from 'workbox-background-sync'
const queue = new Queue('myQueueName') // название очереди должно быть уникальнымНазвание очереди используется как часть названия "тега", который получает register() глобального SyncManager. Оно также используется как название "объектного хранилища" IndexedDB.
Добавление запроса в очередь
import { Queue } from 'workbox-background-sync'
const queue = new Queue('myQueueName')
self.addEventListener('fetch', (event) => {
// Клонируем запрос для безопасного чтения
// при добавлении в очередь
const promiseChain = fetch(event.request.clone()).catch((err) => {
return queue.pushRequest({ request: event.request })
})
event.waitUntil(promiseChain)
})После добавления в очередь, запрос будет автоматически выполнен повторно при получении СВ события sync (или при следующем запуске СВ в браузерах, которые не поддерживают фоновую синхронизацию).
workbox-cacheable-response
При кешировании ресурсов во время выполнения не существует общего правила для определения валидности таких ресурсов, т.е. того, подлежат ли эти ресурсы сохранению с целью повторного использования.
Рассматриваемый модуль позволяет определять пригодность ответа для кеширования на основе статус-кода или присутствия заголовка с определенным значением.
Кеширование на основе статус-кода
import { registerRoute } from 'workbox-routing'
import { CacheFirst } from 'workbox-strategies'
import { CacheableResponsePlugin } from 'workbox-cacheable-response'
registerRoute(
({ url }) =>
url.origin === 'https://example.com' && url.pathname.startsWith('/images/'),
new CacheFirst({
cacheName: 'image-cache',
plugins: [
new CacheableResponsePlugin({
statuses: [0, 200]
})
]
})
)Данная настройка указывает WB кешировать любые ответы со статусом 0 или 200 при обработке запросов к https://example.com.
Кеширование на основе заголовка
import { registerRoute } from 'workbox-routing'
import { StaleWhileRevalidate } from 'workbox-strategies'
import { CacheableResponsePlugin } from 'workbox-cacheable-response'
registerRoute(
({ url }) => url.pathname.startsWith('/path/to/api/'),
new StaleWhileRevalidate({
cacheName: 'api-cache',
plugins: [
new CacheableResponsePlugin({
headers: {
'X-Is-Cacheable': 'true'
}
})
]
})
)При обработке ответов на запросы к URL, начинающемуся с /path/to/api/, проверяется, присутствует ли в ответе заголовок X-Is-Cacheable (который добавляется сервером). Если заголовок присутствует и имеет значение true, такой ответ кешируется.
При определении нескольких заголовков, для кеширования ответа достаточно совпадения с одним из них.
Разумеется, указанные техники определения пригодности ответов для кеширования можно комбинировать:
import { registerRoute } from 'workbox-routing'
import { StaleWhileRevalidate } from 'workbox-strategies'
import { CacheableResponsePlugin } from 'workbox-cacheable-response'
registerRoute(
({ url }) => url.pathname.startsWith('/path/to/api/'),
new StaleWhileRevalidate({
cacheName: 'api-cache',
plugins: [
new CacheableResponsePlugin({
statuses: [200, 404],
headers: {
'X-Is-Cacheable': 'true'
}
})
]
})
)При использовании встроенной стратегии без явного определения cacheableResponse.CacheableResponsePlugin, для проверки валидности ответа используются следющие критерии:
staleWhileRevalidateиnetworkFirst: ответы со статусом0(непрозрачные ответы) и200считаются валиднымиcacheFirst: только ответы со статусом200считаются валидными
По умолчанию заголовки ответа для определения его валидности не используются.
Продвинутое использование
Для определения логики кеширования за пределами стратегии можно использовать класс CacheableResponse:
import { CacheableResponse } from 'workbox-cacheable-response'
const cacheable = new CacheableResponse({
statuses: [0, 200],
headers: {
'X-Is-Cacheable': 'true'
}
})
const response = await fetch('/path/to/api')
if (cacheable.isResponseCacheable(response)) {
const cache = await caches.open('api-cache')
cache.put(response.url, response)
} else {
// Ответ не может быть кеширован
}workbox-expiration
Данный плагин позволяет ограничивать количество ресурсов, сохраняемых в кеше, а также время их хранения.
Ограничение количества записей в кеше
import { registerRoute } from 'workbox-routing'
import { CacheFirst } from 'workbox-strategies'
import { ExpirationPlugin } from 'workbox-expiration'
registerRoute(
({ request }) => request.destination === 'image',
new CacheFirst({
cacheName: 'image-cache',
plugins: [
new ExpirationPlugin({
// ограничиваем количество записей в кеше
maxEntries: 20
})
]
})
)При достижении лимита удаляются самые старые записи.
Ограничение времени хранения ресурсов в кеше
import { registerRoute } from 'workbox-routing'
import { CacheFirst } from 'workbox-strategies'
import { ExpirationPlugin } from 'workbox-expiration'
registerRoute(
({ request }) => request.destination === 'image',
new CacheFirst({
cacheName: 'image-cache',
plugins: [
new ExpirationPlugin({
// ограничиваем время хранения ресурсов в кеше
maxAgeSeconds: 24 * 60 * 60
})
]
})
)Проверка записей на соответствие этому критерию и, при необходимости, их удаление осуществляется после каждого запроса или обновления кеша.
Продвинутое использование
Класс CacheExpiration позволяет отделять логику ограничения от других модулей. Для установки ограничений создается экземпляр названного класса:
import { CacheExpiration } from 'workbox-expiration'
const cacheName = 'my-cache'
const expirationManager = new CacheExpiration(cacheName, {
maxAgeSeconds: 24 * 60 * 60,
maxEntries: 20
})Затем, при обновлении записи в кеше, вызывается метод updateTimestamp() для обновления "возраста" записи.
await openCache.put(request, response)
await expirationManager.updateTimestamp(request.url)Для проверки всех записей в кеше на предмет их соответствия установленным критериям вызывается метод expireEntries():
await expirationManager.expireEntries()workbox-precaching
СВ позволяет записывать файлы в кеш во время установки. Это называется предварительным кешированием, поскольку контент кешируется перед использованием СВ.
Предварительное кеширование позволяет приложению работать в режиме офлайн без выполнения сетевых запросов на получение ресурсов, используемых приложением.
WB предоставляет простой и понятный API для реализации этого паттерна и эффективной загрузки ресурсов.
При первом запуске приложения workbox-precaching "смотрит" на загружаемые ресурсы, удаляет дубликаты и регистрирует соответствующие события СВ для загрузки и хранения ресурсов. URL, которые содержат информацию о версии (версионную информацию) (например, хэш контента) используются в качестве ключей кеша без дополнительной модификации. К ключам кеша URL, которые не содержат такой информации, добавляется параметр строки запроса, представляющий хэш контента, генерируемый WB во время выполнения.
workbox-precaching делает все это при обработке события install СВ.
При повторном посещении приложения пользователем, при наличии нового СВ с другими предварительно кешируемыми ресурсами workbox-precaching оценивает новый список и определяет, какие ресурсы являются новыми, а какие нуждаются в обновлении на основе версионной информации. Добавление новых ресурсов или обновление существующих выполняется при обработке следующего события install.
Новый СВ не будет использоваться для ответов на запросы до его активации. В событии activate workbox-precaching определяет кешированные ресурсы, отсутствующие в новом списке URL, и удаляет их из кеша.
Обработка предварительно кешированных ответов
Вызов precacheAndRoute() или addRoute() создает маршрутизатор, который определяет совпадения запросов с предварительно кешированными URL.
В этом маршрутизаторе используется стратегия "сначала кеш".
Порядок вызова названных методов имеет важное значение. Обычно, они вызываются в начале файла с кодом СВ, перед регистрацией и дополнительными маршрутизаторами, определяемыми с помощью registerRoute(). Если вызвать сначала registerRoute(), то любой маршрутизатор, совпавший с входящим запросом, независимо от стратегии, определенной в этом маршрутизаторе, будет использован для формирования ответа.
Список предварительно кешируемых ресурсов
workbox-precaching ожидает получения массива объектов со свойствами url и revision. Данный массив иногда называют "манифестом предварительного кеширования":
import { precacheAndRoute } from 'workbox-precaching'
precacheAndRoute([
{ url: '/index.html', revision: '383676' },
{ url: '/styles/app.0c9a31.css', revision: null },
{ url: '/scripts/app.0d5770.js', revision: null }
// другие записи
])Свойства revision второго и третьего объектов имеют значения null. Это объясняется тем, что версионная информация этих объектов является частью значений их свойств url.
В отличие от JavaScript и CSS URL, указывающие на HTML-файлы, как правило, не включают в себя версионную информацию по той причине, что ссылки на такие файлы должны быть статическими.
Версионирование позволяет рассматриваемому модулю определять необходимость обновления кешированного ресурса.
Обратите внимание: для генерации списка предварительно кешируемых ресурсов следует использовать один из встроенных инструментов WB: workbox-build, workbox-webpack-plugin или workbox-cli. Создавать такой список вручную - очень плохая идея.
Автоматическая обработка входящих запросов
При поиске совпадения входящего запроса с кешированным ресурсом workbox-precaching автоматически выполняет некоторые манипуляции с URL.
Например, запрос к / оценивается как запрос к index.html.
Игнорирование параметров строки запроса
По умолчанию игнорируются параметры поиска, которые начинаются с utm_ или точно совпадают с fbclid. Это означает, что запрос к /about.html?utm_campaign=abcd оценивается как запрос к /about.html.
Игнорируемые параметры указываются в настройке ignoreURLParametersMatching:
import { precacheAndRoute } from 'workbox-precaching'
precacheAndRoute(
[
{ url: '/index.html', revision: '383676' },
{ url: '/styles/app.0c9a31.css', revision: null },
{ url: '/scripts/app.0d5770.js', revision: null }
],
{
// Игнорируем все параметры
ignoreURLParametersMatching: [/.*/]
}
)Основной файл директории
По умолчанию основным файлом директории считается index.html. Именно поэтому запросы к / оцениваются как запросы к /index.html. Это поведение можно изменить с помощью настройки directoryIndex:
import { precacheAndRoute } from 'workbox-precaching'
precacheAndRoute(
[
{ url: '/index.html', revision: '383676' },
{ url: '/styles/app.0c9a31.css', revision: null },
{ url: '/scripts/app.0d5770.js', revision: null }
],
{
directoryIndex: null
}
)"Чистые" URL
По умолчанию к запросу добавляется расширение .html. Например, запрос к /about оценивается как /about.html. Это можно изменить с помощью настройки cleanUrls:
import { precacheAndRoute } from 'workbox-precaching'
precacheAndRoute([{ url: '/about.html', revision: 'b79cd4' }], {
cleanUrls: false
})Кастомные манипуляции
Настройка urlManipulation позволяет кастомизировать логику определения совпадений. Эта функция должна возвращать массив возможных совпадений:
import { precacheAndRoute } from 'workbox-precaching'
precacheAndRoute(
[
{ url: '/index.html', revision: '383676' },
{ url: '/styles/app.0c9a31.css', revision: null },
{ url: '/scripts/app.0d5770.js', revision: null }
],
{
urlManipulation: ({ url }) => {
// Логика определения совпадений
return [alteredUrlOption1, alteredUrlOption2]
}
}
)workbox-routing
СВ может перехватывать сетевые запросы. Он может отвечать браузеру кешированным контентом, контентом, полученным из сети, или контентом, генерируемым СВ.
workbox-routing - это модуль, позволяющий "связывать" поступающие запросы с функциями, формирующими на них ответы.
При отправке сетевого запроса возникает событие fetch, которое регистрирует СВ для формирования ответа на основе маршрутизаторов и обработчиков.

Обратите внимание на следующее:
- важно указывать метод запроса. По умолчанию перехватываются только
GET-запросы - маршрутизаторы должны регистрироваться в правильном порядке. При наличии нескольких "роутов" для одного запроса, сработает только первый из них
Определение совпадений и обработка запросов
В WB "роут" - это две функции: функция "определения совпадения" и функция "обработки запроса".
WB предоставляет некоторые утилиты для помощи в реализации названных функций.
Функция определения совпадения принимает ExtendableEvent, Request и объект URL. Возврат истинного значения из этой функции означает совпадение. Например, вот пример определения совпадения с конкретным URL:
const matchCb = ({ url, request, event }) => {
return url.pathname === '/special/url'
}Функция обработки запроса принимает такие же параметры + аргумент value, который имеет значение, возвращаемое из первой функции:
const handlerCb = async ({ url, request, event, params }) => {
const response = await fetch(request)
const responseBody = await response.text()
return new Response(`${responseBody} <!-- Глядите-ка! Новый контент. -->`, {
headers: response.headers
})
}Обработчик должен возвращать промис, разрешающийся Response.
Регистрация колбеков выглядит следующим образом:
import { registerRoute } from 'workbox-routing'
registerRoute(matchCb, handlerCb)Единственным ограничением является то, что функция определения совпадения должна возвращать истинное значение синхронно. Это связано с тем, что Router должен синхронно обрабатывать событие fetch или передавать его другим обработчикам.
Как правило, в функции обработки запроса используется одна из встроенных стратегий, например:
import { registerRoute } from 'workbox-routing'
import { StaleWhileRevalidate } from 'workbox-strategies'
registerRoute(matchCb, new StaleWhileRevalidate())Определение совпадений с помощью регулярного выражения
Вместо функции определения совпадения, можно использовать регулярное выражение:
import { registerRoute } from 'workbox-routing'
registerRoute(new RegExp('/styles/.*\\.css'), handlerCb)Для запросов из одного источника данная "регулярка" будет регистрировать совпадения для следующих URL:
- https://example.com/styles/main.css
- https://example.com/styles/nested/file.css
- https://example.com/nested/styles/directory.css
Однако, в случае с запросами к другим источникам, регулярка должна совпадать с началом URL. Поэтому совпадение для следующих URL обнаружено не будет:
- https://cdn.third-party-site.com/styles/main.css
- https://cdn.third-party-site.com/styles/nested/file.css
- https://cdn.third-party-site.com/nested/styles/directory.css
Для решения этой проблемы можно использовать такое регулярное выражение:
new RegExp('https://cdn\\.third-party-site\\.com.*/styles/.*\\.css')Для регистрации совпадений как с локальными, так и со сторонними URL можно использовать wildcard, но при этом следует проявлять особую осторожность.
Роут для навигации
Если ваше приложение - это одностраничник, для обработки всех запросов, связанных с навигацией, можно использовать NavigationRoute.
import { createHandlerBoundToURL } from 'workbox-precaching'
import { NavigationRoute, registerRoute } from 'workbox-routing'
// Предположим, что страница `/app-shell.html` была предварительно кеширована
const handler = createHandlerBoundToURL('/app-shell.html')
const navigationRoute = new NavigationRoute(handler)
registerRoute(navigationRoute)При посещении пользователем вашего сайта, запрос на получение страницы будет считаться навигационным, следовательно, ответом на него будет кешированная страница /app-shell.html.
По умолчанию такой ответ будет формироваться для всех навигационных запросов. Это поведение можно изменить с помощью настроек allowList и denyList, определив набор URL, которые должны обрабатываться этим роутом.
import { createHandlerBoundToURL } from 'workbox-precaching'
import { NavigationRoute, registerRoute } from 'workbox-routing'
const handler = createHandlerBoundToURL('/app-shell.html')
const navigationRoute = new NavigationRoute(handler, {
allowlist: [new RegExp('/blog/')],
denylist: [new RegExp('/blog/restricted/')]
})
registerRoute(navigationRoute)Обратите внимание, что denyList имеет приоритет перед allowList.
Обработчик по умолчанию
import { setDefaultHandler } from 'workbox-routing'
setDefaultHandler(({ url, event, params }) => {
// ...
})Обработчик ошибок
import { setCatchHandler } from 'workbox-routing'
setCatchHandler(({ url, event, params }) => {
// ...
})Обработка не GET-запросов
import { registerRoute } from 'workbox-routing'
registerRoute(
matchCb,
handlerCb,
// определяем метод
'POST'
)
registerRoute(
new RegExp('/api/.*\\.json'),
handlerCb,
// определяем метод
'POST'
)workbox-strategies
Стратегия кеширования - это паттерн, определяющий порядок формирования СВ ответа на запрос (после возникновения события fetch).
Вот какие стратегии предоставляет рассматриваемый модуль.
Stale-While-Revalidate

Данная стратегия возвращает ответ из кеша (при наличии ответа в кеше) или из сети (при отсутствии кешированного ответа). Сетевой запрос используется для обновления кеша. Такой запрос выполняется независимо от возраста кешированного ответа.
import { registerRoute } from 'workbox-routing'
import { StaleWhileRevalidate } from 'workbox-strategies'
registerRoute(
({ url }) => url.pathname.startsWith('/images/avatars/'),
new StaleWhileRevalidate()
)Cache-Fisrt

Данная стратегия отлично подходит для больших статических редко изменяемых ресурсов.
При наличии ответа в кеше, он просто возвращается, а сеть не используется совсем. Если ответа в кеше нет, выполняется сетевой запрос, ответ на который возвращается пользователю и кешируется для следующего использования.
import { registerRoute } from 'workbox-routing'
import { CacheFirst } from 'workbox-strategies'
registerRoute(
({ request }) => request.destination === 'style',
new CacheFirst()
)Network-First

Данная стратегия подходит для часто обновляемых запросов. Сначала выполняется сетевой запрос. Если запрос выполняется успешно, ответ на него возвращается пользователю и записывается в кеш. Если запрос проваливается, возвращается кешированный ответ.
import { registerRoute } from 'workbox-routing'
import { NetworkFirst } from 'workbox-strategies'
registerRoute(
({ url }) => url.pathname.startsWith('/social-timeline/'),
new NetworkFirst()
)Network-Only

import { registerRoute } from 'workbox-routing'
import { NetworkOnly } from 'workbox-strategies'
registerRoute(
({ url }) => url.pathname.startsWith('/admin/'),
new NetworkOnly()
)Cache-Only

import { registerRoute } from 'workbox-routing'
import { CacheOnly } from 'workbox-strategies'
registerRoute(({ url }) => url.pathname.startsWith('/app/v2/'), new CacheOnly())Настройка стратегии
Каждая стратегия позволяет кастомизировать:
- название кеша
- лимит записей в кеше и время их "жизни"
- плагины
Название кеша
import { registerRoute } from 'workbox-routing'
import { CacheFirst } from 'workbox-strategies'
registerRoute(
({ request }) => request.destination === 'image',
new CacheFirst({
cacheName: 'image-cache'
})
)Плагины
В стратегии могут использоваться следующие плагины:
workbox-background-syncworkbox-broadcast-updateworkbox-cacheable-responseworkbox-expirationworkbox-range-requests
import { registerRoute } from 'workbox-routing'
import { CacheFirst } from 'workbox-strategies'
import { ExpirationPlugin } from 'workbox-expiration'
registerRoute(
({ request }) => request.destination === 'image',
new CacheFirst({
cacheName: 'image-cache',
plugins: [
new ExpirationPlugin({
// Хранить ресурсы в течение недели
maxAgeSeconds: 7 * 24 * 60 * 60,
// Хранить до 10 ресурсов
maxEntries: 10
})
]
})
)WB также позволяет создавать и использовать собственные стратегии.
workbox-recipies
Некоторые паттерны, особенно касающиеся маршрутизации и кеширования, являются достаточно общими для возможности их стандартизации в виде переиспользуемых рецептов. workbox-recipies предоставляет набор таких рецептов.
Рецепты
Каждый рецепт - это комбинация определенных модулей WB. Ниже приводятся рецепты и паттерны, которые они используют под капотом, на случай, если вы захотите кастомизировать тот или иной рецепт.
Резервный контент
Данный рецепт позволяет СВ возвращать резервную страницу, изображение или шрифт при возникновении ошибки при выполнении запроса на получения любого из указанных ресурсов.
По умолчанию резервная страница должна иметь название offline.html.
Резервный контент возвращается при совпадении с определенным запросом. При использовании рассматриваемого рецепта в отдельности, необходимо реализовать соответствующие роуты. Простейшим способом это сделать является использование метода setDefaultHandler() для создания роута, применяющего стратегию "только сеть" в отношении всех запросов.
Рецепт
import { offlineFallback } from 'workbox-recipes'
import { setDefaultHandler } from 'workbox-routing'
import { NetworkOnly } from 'workbox-strategies'
setDefaultHandler(new NetworkOnly())
offlineFallback()Паттерн
import { setCatchHandler, setDefaultHandler } from 'workbox-routing'
import { NetworkOnly } from 'workbox-strategies'
const pageFallback = 'offline.html'
const imageFallback = false
const fontFallback = false
setDefaultHandler(new NetworkOnly())
self.addEventListener('install', (event) => {
const files = [pageFallback]
if (imageFallback) {
files.push(imageFallback)
}
if (fontFallback) {
files.push(fontFallback)
}
event.waitUntil(
self.caches
.open('workbox-offline-fallbacks')
.then((cache) => cache.addAll(files))
)
})
const handler = async (options) => {
const dest = options.request.destination
const cache = await self.caches.open('workbox-offline-fallbacks')
if (dest === 'document') {
return (await cache.match(pageFallback)) || Response.error()
}
if (dest === 'image' && imageFallback !== false) {
return (await cache.match(imageFallback)) || Response.error()
}
if (dest === 'font' && fontFallback !== false) {
return (await cache.match(fontFallback)) || Response.error()
}
return Response.error()
}
setCatchHandler(handler)Подготовка кеша
Данный рецепт позволяет записывать определенные URL в кеш во время установки СВ. Она может использоваться в качестве альтернативы предварительного кеширования в случае, когда нам заранее известен список URL для сохранения.
Рецепт
import { warmStrategyCache } from 'workbox-recipes'
import { CacheFirst } from 'workbox-strategies'
// Здесь может испоьзоваться любая стратегия
const strategy = new CacheFirst()
const urls = ['/offline.html']
warmStrategyCache({ urls, strategy })Паттерн
import { CacheFirst } from 'workbox-strategies'
// Здесь может использоваться любая стратегия
const strategy = new CacheFirst()
const urls = ['/offline.html']
self.addEventListener('install', (event) => {
// `handleAll` возвращает два промиса, второй промис разрешается после добавления всех элементов в кеш
const done = urls.map(
(path) =>
strategy.handleAll({
event,
request: new Request(path)
})[1]
)
event.waitUntil(Promise.all(done))
})Кеширование страницы
Данный рецепт позволяет СВ отвечать на запрос на получение HTML-страницы с помощью стратегии "сначала сеть". При этом, СВ оптимизируется таким образом, что в случае отсутствия подключения к сети, возвращает ответ из кеша менее чем за 4 секунды. По умолчанию запрос к сети выполняется в течение 3 секунд. Настройка warmCache позволяет подготовить ("разогреть") кеш к использованию.
Рецепт
import { pageCache } from 'workbox-recipes'
pageCache()Паттерн
import { registerRoute } from 'workbox-routing'
import { NetworkFirst } from 'workbox-strategies'
import { CacheableResponsePlugin } from 'workbox-cacheable-response'
const cacheName = 'pages'
const matchCallback = ({ request }) => request.mode === 'navigate'
const networkTimeoutSeconds = 3
registerRoute(
matchCallback,
new NetworkFirst({
networkTimeoutSeconds,
cacheName,
plugins: [
new CacheableResponsePlugin({
statuses: [0, 200]
})
]
})
)Кеширование статических ресурсов
Данный рецепт позволяет СВ отвечать на запросы на получение статических ресурсов, таких как JavaScript, CSS и веб-воркеры с помощью стратегии "считается устаревшим после запроса" (ответ возвращается из кеша, после чего кеш обновляется). Поддерживается разогрев кеша (warmCache).
Рецепт
import { staticResourceCache } from 'workbox-recipes'
staticResourceCache()Паттерн
import { registerRoute } from 'workbox-routing'
import { StaleWhileRevalidate } from 'workbox-strategies'
import { CacheableResponsePlugin } from 'workbox-cacheable-response'
const cacheName = 'static-resources'
const matchCallback = ({ request }) =>
// CSS
request.destination === 'style' ||
// JavaScript
request.destination === 'script' ||
// веб-воркеры
request.destination === 'worker'
registerRoute(
matchCallback,
new StaleWhileRevalidate({
cacheName,
plugins: [
new CacheableResponsePlugin({
statuses: [0, 200]
})
]
})
)Кеширование изображений
Данный рецепт позволяет СВ отвечать на запросы на получение изображений с помощью стратегии "сначала кеш". По умолчанию кешируется до 60 изображений в течение 30 дней. Поддерживается разогрев кеша.
Рецепт
import { imageCache } from 'workbox-recipes'
imageCache()Паттерн
import { registerRoute } from 'workbox-routing'
import { CacheFirst } from 'workbox-strategies'
import { CacheableResponsePlugin } from 'workbox-cacheable-response'
import { ExpirationPlugin } from 'workbox-expiration'
const cacheName = 'images'
const matchCallback = ({ request }) => request.destination === 'image'
const maxAgeSeconds = 30 * 24 * 60 * 60
const maxEntries = 60
registerRoute(
matchCallback,
new CacheFirst({
cacheName,
plugins: [
new CacheableResponsePlugin({
statuses: [0, 200]
}),
new ExpirationPlugin({
maxEntries,
maxAgeSeconds
})
]
})
)Кеширование гугл-шрифтов
Данный рецепт кеширует таблицу стилей для шрифтов с помощью стратегии "считается устаревшим после запроса" и сами шрифты с помощью стратегии "сначала кеш". По умолчанию кешируется до 30 шрифтов в течение 1 года.
Рецепт
import { googleFontsCache } from 'workbox-recipes'
googleFontsCache()Паттерн
import { registerRoute } from 'workbox-routing'
import { StaleWhileRevalidate } from 'workbox-strategies'
import { CacheFirst } from 'workbox-strategies'
import { CacheableResponsePlugin } from 'workbox-cacheable-response'
import { ExpirationPlugin } from 'workbox-expiration'
const sheetCacheName = 'google-fonts-stylesheets'
const fontCacheName = 'google-fonts-webfonts'
const maxAgeSeconds = 60 * 60 * 24 * 365
const maxEntries = 30
registerRoute(
({ url }) => url.origin === 'https://fonts.googleapis.com',
new StaleWhileRevalidate({
cacheName: sheetCacheName
})
)
// Кешируем до 30 шрифтов с помощью стратегии "сначала кеш" и храним кеш в течение 1 года
registerRoute(
({ url }) => url.origin === 'https://fonts.gstatic.com',
new CacheFirst({
cacheName: fontCacheName,
plugins: [
new CacheableResponsePlugin({
statuses: [0, 200]
}),
new ExpirationPlugin({
maxAgeSeconds,
maxEntries
})
]
})
)Быстрое использование
Комбинация рассмотренных рецептов позволяет создать СВ, который будет отвечать на навигационные запросы с помощью стратегии "сначала сеть", на запросы на получение статических ресурсов с помощью стратегии "считается устаревшим после запроса", на получение изображений с помощью стратегии "сначала кеш". Он также будет обрабатывать гугл-шрифты и предоставлять резервный контент в случае возникновения ошибки. Вот как это выглядит:
import {
pageCache,
imageCache,
staticResourceCache,
googleFontsCache,
offlineFallback
} from 'workbox-recipes'
pageCache()
googleFontsCache()
staticResourceCache()
imageCache()
offlineFallback()workbox-window
Данный модуль выполняется в контексте window. Его основными задачами является следующее:
- упрощение процесса регистрации и обновления СВ в наиболее подходящие для этого моменты жизненного цикла СВ
- помощь в обнаружении наиболее распространенных ошибок, совершаемых разработчиками при работе с СВ
- облегчение коммуникации между кодом СВ и кодом, запускаемым в
window
Использование CDN
<script type="module">
import { Workbox } from 'https://storage.googleapis.com/workbox-cdn/releases/6.1.5/workbox-window.prod.mjs'
if ('serviceWorker' in navigator) {
const wb = new Workbox('/sw.js')
wb.register()
}
</script>Использование сборщика модулей
Установка
yarn add workbox-window
# или
npm i workbox-windowИспользование
import { Workbox } from 'workbox-window'
if ('serviceWorker' in navigator) {
const wb = new Workbox('/sw.js')
wb.register()
}Примеры
Регистрация СВ и уведомление пользователя о его активации
const wb = new Workbox('/sw.js')
wb.addEventListener('activated', (event) => {
// `event.isUpdate` будет иметь значение `true`, если другая версия СВ
// управляет страницей при регистрации данной версии
if (!event.isUpdate) {
console.log('СВ был активирован в первый раз!')
// Если СВ настроен для предварительного кеширования ресурсов,
// эти ресурсы могут быть получены здесь
}
})
// Региструем СВ после добавления обработчиков событий
wb.register()Уведомление пользователя о том, что СВ был установлен, но ожидает активации
Когда на странице, управляемой СВ, региструется новый СВ, по умолчанию последний не будет активирован до тех пор, пока все клиенты, контрлируемые первым, не завершат свои сессии.
const wb = new Workbox('/sw.js')
wb.addEventListener('waiting', (event) => {
console.log(
`Новый СВ был установлен, но он не может быть активирован, пока все вкладки браузера не будут закрыты или перезагружены`
)
})
wb.register()Уведомление пользователя об обновлении кеша
Модуль workbox-broadcast-update позволяет информировать пользователей об обновлении контента. Для получения этой информации в браузере используется событие message с типом CACHE_UPDATED:
const wb = new Workbox('/sw.js')
wb.addEventListener('message', (event) => {
if (event.data.type === 'CACHE_UPDATED') {
const { updatedURL } = event.data.payload
console.log(`Доступна новая версия ${updatedURL}!`)
}
})
wb.register()Отправка СВ списка URL для кеширования
В некоторых приложениях имеет смысл кешировать только те ресурсы, которые используются посещенной пользователем страницей. Модуль workbox-routing принимает список URL и кеширует их на основе правил, определенных в маршрутизаторе.
В приведенном ниже примере при каждой активации нового СВ в роутер отправляется список URL для кеширования. Обратите внимание, что мы можем отправлять все URL, поскольку будут кешированы только те из них, которые совпадут с роутами.
const wb = new Workbox('/sw.js')
wb.addEventListener('activated', (event) => {
// Получаем `URL` текущей страницы + все загружаемые страницей ресурсы
const urlsToCache = [
location.href,
...performance.getEntriesByType('resource').map((r) => r.name)
]
// Передаем этот список СВ
wb.messageSW({
type: 'CACHE_URLS',
payload: { urlsToCache }
})
})
wb.register()Практика
В этом разделе представлено несколько сниппетов, которые можно использовать в приложениях "как есть", а также краткий обзор готовых решений для разработки PWA, предоставляемых такими фреймворками для фронтенда, как React и Vue.
Для обеспечения работы приложения в режиме офлайн требуется не только СВ и его регистрация в основной файле приложения, но и так называемый "манифест".
О том, что такое манифест можно почитать здесь, здесь и здесь.
Как правило, манифест (и СВ) размещаются на верхнем уровне (в корневой директории) проекта. Манифест может иметь расширение .json или .webmanifest (лучше использовать первый вариант).
Манифест
{
"name": "Название приложения",
"short_name": "Краткое название (будет указано под иконкой приложения при его установке)",
"scope": "/", // зона контроля СВ, разные страницы могут обслуживаться разными СВ
"start_url": ".", // начальный URL, как правило, директория, в которой находится index.html, в котором регистрируется СВ
"display": "standalone",
"orientation": "portrait",
"background_color": "#f0f0f0",
"theme_color": "#3c3c3c",
"description": "Описание приложения",
// этих иконок должно быть достаточно для большинства “девайсов”
"icons": [
{
"src": "./icons/64x64.png",
"sizes": "64x64",
"type": "image/png"
},
{
"src": "./icons/128x128.png",
"sizes": "128x128",
"type": "image/png"
},
{
"src": "./icons/256x256.png",
"sizes": "256x256",
"type": "image/png",
"purpose": "any maskable"
},
{
"src": "./icons/512x512.png",
"sizes": "512x512",
"type": "image/png"
}
],
"serviceworker": {
"src": "./service-worker.js" // ссылка на файл с кодом СВ
}
}Ручная реализация СВ, использующего стратегию "сначала кеш"
// Название кеша
// используется для обновления кеша
// в данном случае, для этого достаточно изменить версию кеша - my-cache-v2
const CACHE_NAME = 'my-cache-v1'
// Критические для работы приложения ресурсы
const ASSETS_TO_CACHE = [
'./index.html',
'./offline.html',
'./style.css',
'./script.js'
]
// Предварительное кеширование ресурсов, выполняемое во время установки СВ
self.addEventListener('install', (e) => {
e.waitUntil(
caches.open(CACHE_NAME).then((cache) => cache.addAll(ASSETS_TO_CACHE))
)
self.skipWaiting()
})
// Удаление старого кеша во время активации нового СВ
self.addEventListener('activate', (e) => {
e.waitUntil(
caches.keys().then((keys) =>
Promise.all(
keys.map((key) => {
if (key !== CACHE_NAME) {
return caches.delete(key)
}
})
)
)
)
self.clients.claim()
})
// Обработка сетевых запросов
/*
1. Выполняется поиск совпадения
2. Если в кеше имеется ответ, он возвращается
3. Если ответа в кеше нет, выполняется сетевой запрос
4. Ответ на сетевой запрос кешируется и возвращается
5. В кеш записываются только ответы на `GET-запросы`
6. При возникновении ошибки возвращается резервная страница
*/
self.addEventListener('fetch', (e) => {
e.respondWith(
caches
.match(e.request)
.then(
(response) =>
response ||
fetch(e.request).then((response) =>
caches.open(CACHE_NAME).then((cache) => {
if (e.request.method === 'GET') {
cache.put(e.request, response.clone())
}
return response
})
)
)
.catch(() => caches.match('./offline.html'))
)
})Конфигурация Webpack
Пример настройки вебпака для производственной сборки прогрессивного веб-приложения.
Предположим, что в нашем проекте имеется 4 директории:
public- директория со статическими ресурсами, включаяindex.html,manifest.jsonиsw-reg.jssrc- директория с кодом приложенияbuild- директория для сборкиconfig- директория с настройками, включая.env,paths.jsиwebpack.config.js
В файле public/sw-reg.js содержится код регистрации СВ:
if ('serviceWorker' in navigator) {
window.addEventListener('load', () => {
navigator.serviceWorker
.register('./service-worker.js')
.then((reg) => {
console.log('СВ зарегистрирован: ', reg)
})
.catch((err) => {
console.error('Регистрация СВ провалилась: ', err)
})
})
}В файле config/paths.js осуществляется экспорт путей к директориям с файлами приложения:
const path = require('path')
module.exports = {
public: path.resolve(__dirname, '../public'),
src: path.resolve(__dirname, '../src'),
build: path.resolve(__dirname, '../build')
}Допустим, что в качестве фронтенд-фреймворка мы используем React, а также, что в проекте используется TypeScript. Тогда файл webpack.config.js будет выглядеть следующим образом:
const webpack = require('webpack')
// импортируем пути к директориям с файлами приложения
const paths = require('../paths')
// плагин для копирования статических ресурсов в директорию сборки
const CopyWebpackPlugin = require('copy-webpack-plugin')
// плагин для обработки `index.html` - вставки ссылок на стили и скрипты, добавления метаданных и т.д.
const HtmlWebpackPlugin = require('html-webpack-plugin')
// плагин для обеспечения прямого доступа к переменным среды окружения
const Dotenv = require('dotenv-webpack')
// плагин для минификации и удаления неиспользуемого CSS
const MiniCssExtractPlugin = require('mini-css-extract-plugin')
// плагин для сжатия изображений
const ImageminPlugin = require('imagemin-webpack-plugin').default
// плагин для добавления блоков кода
const AddAssetHtmlPlugin = require('add-asset-html-webpack-plugin')
// Плагин для генерации СВ
const { GenerateSW } = require('workbox-webpack-plugin')
// настройки Babel
const babelLoader = {
loader: 'babel-loader',
options: {
presets: ['@babel/preset-env', '@babel/preset-react'],
plugins: [
'@babel/plugin-proposal-class-properties',
'@babel/plugin-syntax-dynamic-import',
'@babel/plugin-transform-runtime'
]
}
}
module.exports = {
// режим сборки
mode: 'production',
// входная точка
entry: {
index: {
import: `${paths.src}/index.js`,
dependOn: ['react', 'helpers']
},
react: ['react', 'react-dom'],
helpers: ['immer', 'nanoid']
},
// отключаем логгирование
devtool: false,
// результат сборки
output: {
// директория сборки
path: paths.build,
// название файла
filename: 'js/[name].[contenthash].bundle.js',
publicPath: './',
// очистка директории при каждой сборке
clean: true,
crossOriginLoading: 'anonymous',
module: true
},
resolve: {
alias: {
'@': `${paths.src}/components`
},
extensions: ['.mjs', '.js', '.jsx', '.ts', '.tsx', '.json']
},
experiments: {
topLevelAwait: true,
outputModule: true
},
module: {
rules: [
// JavaScript, React
{
test: /\.m?jsx?$/i,
exclude: /node_modules/,
use: babelLoader
},
// TypeScript
{
test: /.tsx?$/i,
exclude: /node_modules/,
use: [babelLoader, 'ts-loader']
},
// CSS, SASS
{
test: /\.(c|sa|sc)ss$/i,
use: [
'style-loader',
{
loader: 'css-loader',
options: { importLoaders: 1 }
},
'sass-loader'
]
},
// статические ресурсы - изображения и шрифты
{
test: /\.(jpe?g|png|gif|svg|eot|ttf|woff2?)$/i,
type: 'asset'
},
{
test: /\.(c|sa|sc)ss$/i,
use: [
MiniCssExtractPlugin.loader,
{
loader: 'css-loader',
options: { importLoaders: 1 }
},
'sass-loader'
]
}
]
},
plugins: [
new CopyWebpackPlugin({
patterns: [
{
from: `${paths.public}/assets`
}
]
}),
new HtmlWebpackPlugin({
template: `${paths.public}/index.html`
}),
// это позволяет импортировать реакт только один раз
new webpack.ProvidePlugin({
React: 'react'
}),
new Dotenv({
path: './config/.env'
}),
new MiniCssExtractPlugin({
filename: 'css/[name].[contenthash].css',
chunkFilename: '[id].css'
}),
new ImageminPlugin({
test: /\.(jpe?g|png|gif|svg)$/i
}),
// Добавляем код регистрации СВ в `index.html`
new AddAssetHtmlPlugin({ filepath: `${paths.public}/sw-reg.js` }),
// Генерируем СВ
new GenerateSW({
clientsClaim: true,
skipWaiting: true
})
],
optimization: {
runtimeChunk: 'single'
},
performance: {
hints: 'warning',
maxEntrypointSize: 512000,
maxAssetSize: 512000
}
}Здесь вы найдете справочник по настройке Webpack. Пример полной конфигурации Webpack для JS/React/TS-проектов можно посмотреть здесь.
React PWA
Для того, чтобы получить готовый шаблон React-приложения с возможностями PWA, достаточно выполнить команду:
yarn create react-app my-app --template pwa
# или
npx create-react-app ...Или, если речь идет о TypeScript-проекте:
yarn create react-app my-app --template pwa-typescript
# или
npx create-react-app ...Кроме прочего, в директории src создаются файлы service-worker.ts и serviceWorkerRegister.ts (последний импортируется в index.tsx), а в директории public - файл manifest.json.
Затем, перед сборкой проекта с помощью команды yarn build или npm run build, в файл src/index.tsx необходимо внести одно изменение:
// до
serviceWorkerRegistration.unregister()
// после
serviceWorkerRegistration.register()Подробнее об этом можно прочитать здесь.
Vue PWA
С Vue дела обстоят еще проще.
Глобально устанавливаем vue-cli:
yarn global add @vue/cli
# или
npm i -g @vue/cliЗатем, при создании шаблона проекта с помощью команды vue create my-app, выбираем Manually select features и Progressive Web App (PWA) Support.
Кроме прочего, в директории src создается файл registerServiceWorker.ts, который импортируется в main.ts. Данный файл содержит ссылку на файл service-worker.js, который, как и manifest.json, автоматически создается при сборке проекта с помощью команды yarn build или npm run build. Разумеется, содержимое обоих файлов можно кастомизировать.